一般社団法人 東京都弓道連盟

一般社団法人 東京都弓道連盟

Information

    • 2023.11.16
    • お知らせ
    • 第三回東京都関東地域連合審査(11.12)の合格者
      登録料は各連盟にて纏めておねがいいたします

    • 2023.11.06
    • お知らせ
    • 令和5年度第145回明治神宮奉納全国弓道大会の結果報告
      入賞した方々おめでとうございました

    • 2023.10.19
    • お知らせ
    • 令和5年度第3回東京連合審査の進行表・入館時間のお知らせ

      11/12令和5年度第3回東京連合審査の進行表・入館時間について、別添のとおり送付いたします。受審者の皆様周知をよろしくお願いいたします。
       なお、受審者数が650名であり、11/12のみの開催となりますことを申し添えます。

    • 2023.10.19
    • お知らせ
    • 第28回シニア健康スポーツフェスティバル大会入賞者

      結果と本人の希望をもとに、来年開かれる「ねんりんピックはばたけ鳥取2024」の東京都代表選手選考をさせていただきます。
      入賞した方々おめでとうございました

    • 2023.10.11
    • お知らせ
    • 鹿児島特別国体インターネット配信サービス
      例年同様に国体のインターネット配信(LIVE)がされますので
      お知らせいたします。皆様でご視聴いただければと存じます。
      よろしくお願いいたします。

      国体チャンネル(弓道競技)
      https://japangamestv.japan-sports.or.jp/kyudo
    • 2023.09.27
    • お知らせ
    • 令和5年度(第145回)明治神宮奉納全国弓道大会選手受付時間
    • 2023.09.25
    • お知らせ
    • 都民生涯スポーツ大会成績結果
      参加されました選手、役員の皆様ありがとうございました
      入賞されましたチーム選手・関係者の皆様おめでとうございます

    • 2023.08.17
    • お知らせ
    • 都民生涯スポーツ大会の入館時間・進行表
      競技プログラムの製本分は当日入館時に各チームに1部配付させていただきます

    • 2023.08.17
    • お知らせ
    • 令和5年度第2回東京都関東地域連合審査 結果
      なお、登録料(1名10,300円)は所属各地区・県連で纏めて、8/28までに都連ゆうちょ口座へ送金下さい。

    • 2023.08.08
    • お知らせ
    • 東京都遠的選手権及び全日本遠的選手権の選考結果
    • 2023.08.03
    • お知らせ
    • 令和5年度全日本弓道選手権大会関東ブロック予選会 報告

      7月30日東日本技術研究所武道館弓道場(水戸市)
      (二次選考立ち順から)
      男子
      角坂憲次(東京一)
      成田寿一(東京一)
      女子
      香月絵里(東京三)
      沼里恵子(東京二)
      兵藤久美子(東京一)
      藤原有紀恵(東京三)
      中川睦子(東京二)

      以上の選手は9/29〜10/1全日本弓道連盟中央道場にて行われます
      令和5年度全日本弓道選手権大会に出場になります

    • 2023.07.27
    • お知らせ
    • 令和5年度第二回東京都・関東地域連合審査会の進行表と入館時間について
    • 2023.07.14
    • お知らせ
    • 東京都弓道遠的選手権大会の入館時間(進行表)等のお知らせ
    • 2023.07.03
    • お知らせ
    • 東京都弓道選手権大会の結果報告
      令和五年七月二日 明治神宮中央道場
    • 2023.06.07
    • お知らせ
    • 令和五年特別国体東京都選手団決定

      令和五年特別国体(鹿児島県出水市)東京都選手団決定いたしました。
      昨年は少年女子、成年男子本国体に出場し成年男子が遠的の部初優勝致しました。今年は全種別にて本国体にまずは進むべく先ずは7月23日埼玉県上尾市で行われる関東ブロック大会に臨みます。
      会員の皆様ご声援のほどよろしくお願いいたします

    • 2023.05.16
    • お知らせ
    • 令和五年度第一回[東京都]関東地域連合審査会 合格者

      おめでとうございました
      登録料は各連盟の事務局からの指示に従って収めてください

    • 2023.05.09
    • お知らせ
    • 第144回明治神宮奉納遠的大会の各部の入賞者
      5月3日 明治神宮至誠館第二弓道場
    • 2023.04.25
    • お知らせ
    • 令和5年度【東京都】関東地域連合審査・進行表
    • 2023.04.25
    • お知らせ
    • 第76回都民体育大会春季大会「弓道」進行

      男子5月20日(土曜日)
      女子5月27日(土曜日)
      東京武道館
      入館時間を確認おねがいいたします
      健康管理チェックシートを記入してお持ちください
    • 2023.04.17
    • お知らせ
    • 第144回明治神宮奉納遠的弓道大会の入館時間・進行表

      5月3日明治神宮奉納遠的弓道大会の入館時間・進行表になります
      参加者の方々はご確認お願い致します
    • 2023.03.24
    • お知らせ
    • オンライン弓道大会 3位入賞

      3月21日に行われましたオンライン全国弓道大会にて東京都弓道連盟チームが3位となりました。当日は観覧席を開放していませんでしたが会長をはじめ役員、補欠が一丸となって的中時に
      応援いたしました。オンライン中継先での応援ありがとうございました
      選手
      1. 小松﨑勇佑(足立)
      2. 小越智就(太田第一)
      3. 中嶋一貴(平和の森)
      4. 田中勝朗(江東)
      5. 畝本孝志(太田第一)
      控え 川越 俊彦(江東)・門上 真弓(調布)・松本 愛子(練馬)
      監督 成田寿一(江戸川)

    • 2023.05.09
    • お知らせ
    • 第144回明治神宮奉納遠的大会の各部の入賞者
      5月3日 明治神宮至誠館第二弓道場
    • 2023.03.22
    • お知らせ
    • 令和5年度【京都】定期中央審査会進行表・受審者受付時間一覧
      受審者の皆様ご確認お願いいたします
    • 2023.03.03
    • お知らせ
    • 令和5年度第一回[東京都]関東地域連合審査会要項

      学科試験のレポ-トはワープロ可としてましたが、今回から自筆で押印も必ずお願いします。
    • 2023.02.28
    • お知らせ
    • 明治神宮奉納遠的大会実施要項

      申し込みは所属地連(県連)にて纏めて申し込みお願い致します
      競技方法、注意事項を確認し申し込みお願い致します
    • 2023.02.27
    • お知らせ
    • 令和四年度第4回 [東京都]五段審査 合格者名簿

      令和5年2月26日 全日本弓道連盟中央道場・明治神宮至誠館弓道場
      登録料は各地区、県連の連絡に従ってください

      おめでとうございました
    • 2023.02.24
    • お知らせ
    • 令和5年 東京都中高生遠的弓道大会

      令和5年2月23日 明治神宮中央道場
      入賞した皆様おめでとうございました
    • 2023.02.17
    • お知らせ
    • 令和4年度オンライン全国弓道大会出場選手決定

      2月11日におこなわれました東京代表選手選考会の結果
      以下の選手に決定致しました
      大会は3月21日オンライでライブ中継されます
      応援のほどよろしくお願い致します
    • 2023.02.15
    • お知らせ
    • 第56回建国記念奉祝弓道大会
      令和五年二月十一日
      明治神宮 中央道場
      入賞者の皆様おめでとうございました
    • 2023.02.09
    • お知らせ
    • 令和4年度 第4回 東京都・関東地域連合審査 立ち順・入館時間
      2月26日 明治神宮 中央道場・至誠館 弓道場
    • 2023.02.08
    • お知らせ
    • 令和4年度【名古屋】定期中央審査会ならびに【東海地区】錬士臨時中央審査会の結果
      東京都弓道連よりたくさんの合格者が出ました
      合格した皆様、候補者の皆様おめでとうございました
    • 2023.01.30
    • お知らせ
    • 燃ゆる感動 かごしま国体
      東京都成年男子・女子選手選考会のお知らせ

      申し込みは各地区にて纏めての申し込みになります
      支部・地区の締め切りに合わせて申し込みお願い致します
      個別、締め切り後の申し込みは受付致しません
    • 2023.01.23
    • お知らせ
    • 第71回東京都支部対抗弓道大会の結果報告

      1月22日 東京武道館弓道場

      寒い中参加ありがとうございました
      入賞支部の皆様おめでとうございます
      役員の皆様ありがとうございました
    • 2023.01.20
    • お知らせ
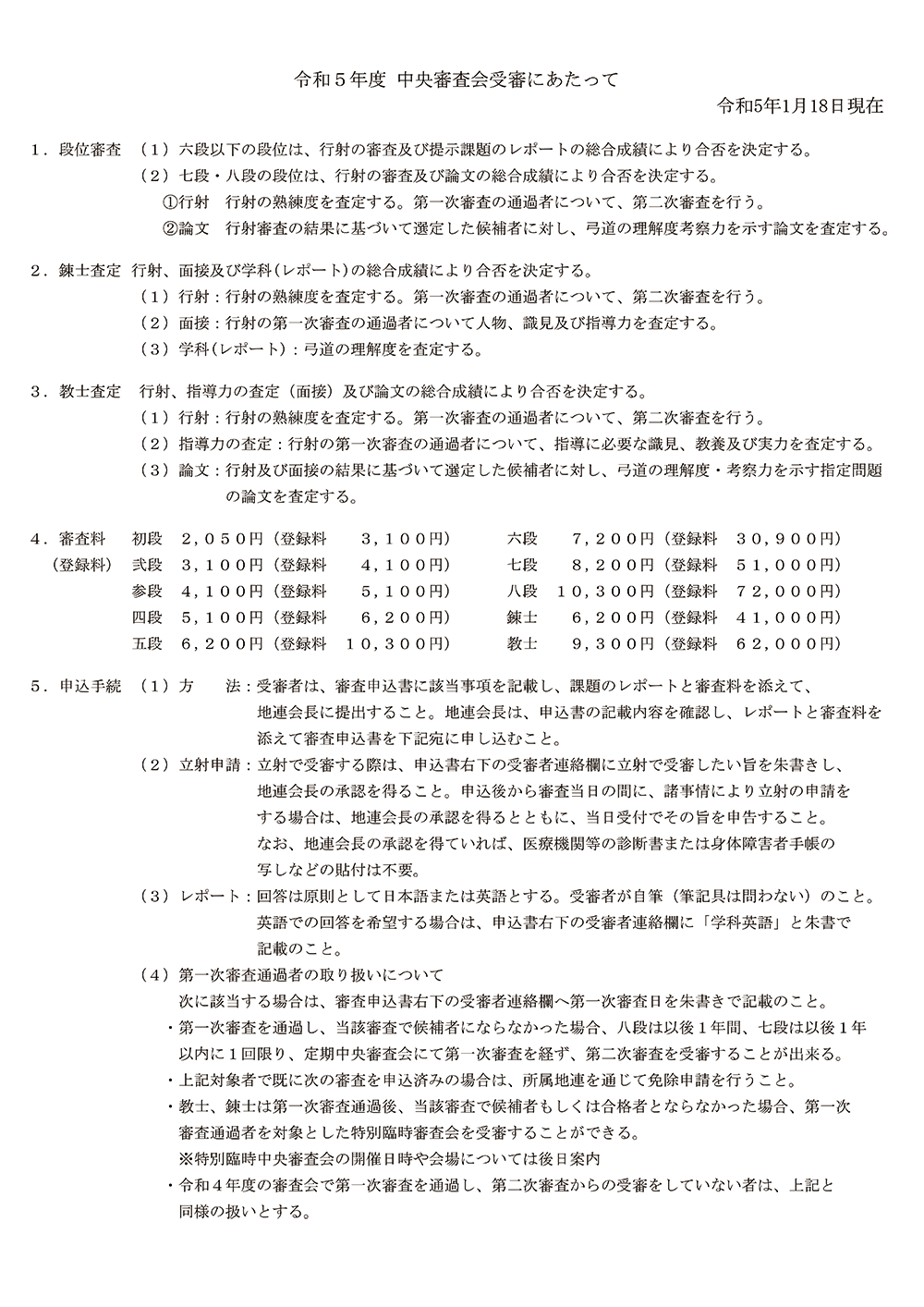
    • 令和5年度【京都】定期中央審査会 実施要項
      令和5年度【近畿地区】錬士臨時中央審査会 実施要項

      申込者は各地区の締め切りを確認し厳守にてお願い致します
    • 2023.01.20
    • お知らせ
    • 第74回全日本弓道大会 実施要項

      申し込み締め切りは各地区の締め切りを確認し厳守してください
    • 2023.01.04
    • お知らせ
    • 東京都弓道連盟支部対抗戦:立ち順・入館時間お知らせ
      令和5年1月22日(日)開催、東京都弓道連盟支部対抗戦:立ち順・入館時間を掲載いたします。